







1/8
P&A ceramic ware_7_collect_plate_yellow
¥3,850 税込
SOLD OUT
別途送料がかかります。送料を確認する
大きさ:W(幅)×D(奥行き)×H(高さ)
Φ20×2cm
素材:陶器
注意事項
・一点一点手作りでお作りしておりますので、色や形状に個体差がございます。
・作品の細かな検品を行って販売をしております。制作過程でできた小さなヒビなどがあっても、実用に問題のないと判断して販売をしております。返品、返金はできませんのでご了承ください。
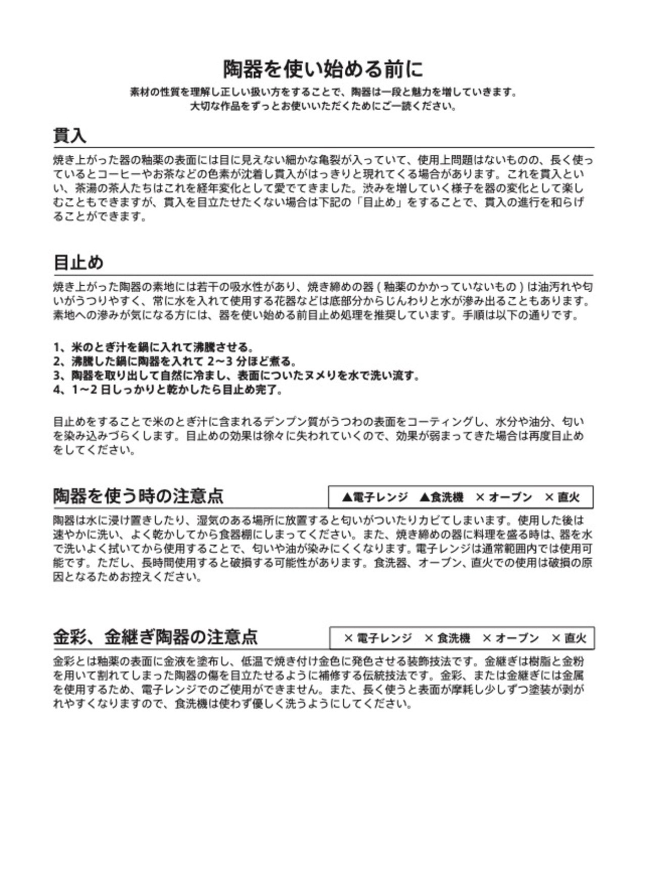
・掲載画像の、陶器の取り扱いについてご確認ください。
・お客様都合での返品、返金はできませんのでご了承ください。
・作品は丁寧に梱包し発送しております。万が一、輸送中に作品の破損があった場合は返品・返金などの対応はできかねますのでご了承の上ご購入ください。
・複数の商品を2回に分けて購入した場合、おまとめでの配送は可能ですが、送料の返金はできませんのでご了承ください。
・ご購入いただいた作品は12月17日以降に順次発送いたします。
-
送料・配送方法について
-
お支払い方法について
¥3,850 税込
SOLD OUT
最近チェックした商品
同じカテゴリの商品
その他の商品